eclass Login
學校資料
學校簡介
學校介紹
學校設施
辦學宗旨
學校目標
學生方面
管理方面
資源方面
家長方面
社區方面
行政架構
教師資料
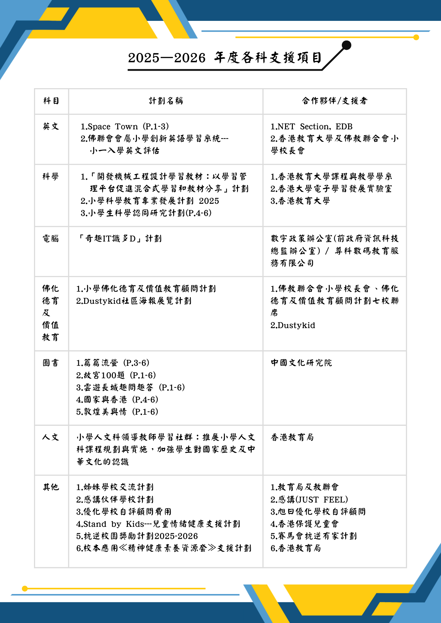
校外資源
班級結構
校歌
校長的話
學校政策及指引
校曆表
VR校園導覽
聯絡我們
學校課程
校本課程
課程簡介
生涯規劃
多元智能
「閱見美好」閱讀計劃
校本英文課程
暑期閱讀成長計劃
中文科
英文科
Introduction
Native-English Teachers / Tutors
Photos
Home Reading Books
數學科
常識科
人文科
普通話科
視藝科
介紹
作品及活動
音樂科
介紹
四年級我最喜愛的中國音樂
電腦科
課程簡介
電腦科帳號登入流程
體育科
介紹
運動知識
佛化德育及價值教育科
介紹
學生作品
圖書科
介紹
常用閱讀平台
網站推介
個人成長課
科學科
校園生活
學生學術交流
境外交流
圖書館服務
網站推介
圖書館使用及借閱守則
圖書分類法
圖書館服務生
圖書館開放時間
圖書館館內設施
環保基金
隔熱貼項目
環保單車項目
環境教育和社區參與項目
綠化生活在榮根
全方位自學平台
國旗下的講話
家長備忘
小六升中事宜(SSPA)
小一入學適應
校服
保母車服務
家長及學生備忘
繳費指南
安裝及使用eClass錦囊
學生支援
駐校社工
社工簡介
全年工作計劃
全方位學生輔導服務
成長的天空
家居抗疫支援
教育心理學家
言語治療服務
駐校言語治療師簡介
言語治療家居練習
非華語學生支援(Support provided for Non-Chinese Speaking Students)
文件下載
學校報告及計劃
學校特刊
選校攻略篇
選校攻略(2)
選校攻略篇 2025
選校攻略(2025年7月)
STEAM創新特輯
英文教學篇
英文教學篇 2025
到校直擊
2022-2023年度校務工作成果匯報
2023-2024年度校務工作成果匯報
2024-2025年度校務工作成果匯報
插班生報名表
學校夥伴
家長教師會
會章
行政架構
會員優惠
校友會
工作歷程及活動花絮
校友會資料
申請表
聯絡我們
畢業生表揚
幼稚園活動
元朗區幼稚園校際3對3足球比賽2024-2025
2023-2024 元朗盃三人足球比賽
2024-2025 元朗盃三人足球比賽
2025-2026元朗盃幼稚園三人足球比賽
傳媒報道
eclass Login
校外資源
學校資料
學校簡介
學校介紹
學校設施
辦學宗旨
學校目標
學生方面
管理方面
資源方面
家長方面
社區方面
行政架構
教師資料
校外資源
班級結構
校歌
校長的話
學校政策及指引
校曆表
VR校園導覽
聯絡我們